www.kxinfang.com 欢迎来到优找房
您的位置: 首页> 资讯> 东莞住建局提示:中介卖新房“指标”、收“喝茶费”违法违规
东莞住建局提示:中介卖新房“指标”、收“喝茶费”违法违规
作者:计思敏 2020-09-12 17:17 来源:澎湃新闻
[提要] 东莞再出楼市新政,明确这些行为均涉嫌违法违规。

图片来源网络

图片来源网络

针对中介兜售新房“房源指标”,收取数万元“服务费”、“喝茶费”的现象,东莞再出楼市新政,明确这些行为均涉嫌违法违规。

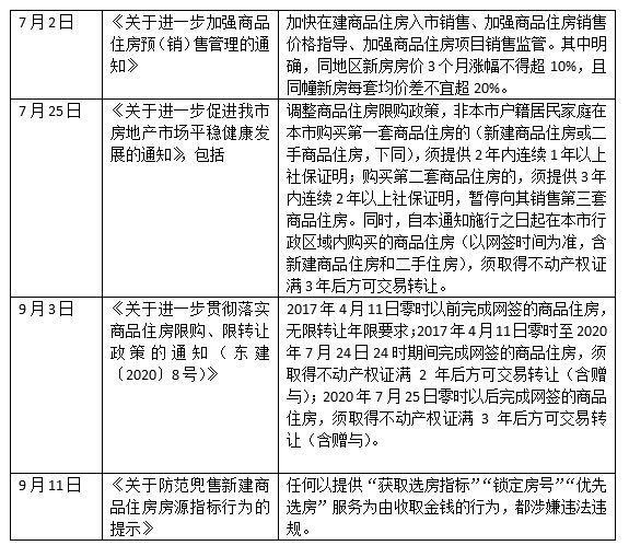
9月11日,广东省东莞市住房和城乡建设局发布《关于防范兜售新建商品住房房源指标行为的提示》(简称《提示》)。

东莞住建局指出,近期,我局接群众反映:个别房地产经纪机构从业人员和社会人员向意向购房人兜售新建商品住房“房源指标”,并拟收取数万元至数十万元不等作为取得“房源指标”的服务费。

东莞住建局收到上述举报后,立即协同公安部门对相关经纪机构及其从业人员进行调查,发现涉案经纪机构及其从业人员确实存在宣称只要交付10-30万元(根据房源面积大小而定)就可取得某指定热门楼盘房源的选房指标或优先选房机会的行为。

东莞住建局表示,违规行为具有以下特征:违规人员(包括中介人员和房企销售人员)一般通过发布微信朋友圈、微信聊天对话、销售现场私谈等方式,向客户兜售“房源指标”。通常承诺“若选房(购房)不成功,服务费可退还”,以降低客户防范意识,营造诚信形象。若客户相信,则要求缴纳服务费。有的中介为提高客户好感度,甚至谎称先安排客户选房,选上再交钱、选不上不收钱。中介人员抓住客户购房意愿高的心理,谎称提供“内定”服务,骗取高额服务费。如客户通过正常手续最终成功购房,根据客户与违规人员的前期约定,违规人员就“空手套白狼”得到一笔“服务费”了。

对此,东莞住建局提醒广大市民,任何以提供“获取选房指标”“锁定房号”“优先选房”服务为由收取金钱的行为,都涉嫌违法违规。倘若市民怀着“买个心安”“试试无妨”的态度向这些违规人员支付了金钱,就有可能被“忽悠”,最终被白白骗取了钱财。如市民遇到上述违规行为或已经因上述违规行为付了款,请尽快向公安部门和住建部门举报,并提供相关证据,及早制止违规行为发生,挽回不必要的损失。

值得一提的是,有着深圳“后花园”之称的东莞在今年6月因房价“涨幅首次超过深圳”而备受关注。6月份以来,东莞住房和城乡建设局相关负责人也多次表态降温楼市。自今年7月以来,东莞已连续4次发布楼市新政严堵楼市“漏洞”。

7月2日东莞市住房和城乡建设局发布《关于进一步加强商品住房预(销)售管理的通知》,要求加快在建商品住房入市销售、加强商品住房销售价格指导、加强商品住房项目销售监管。其中明确,同地区新房房价3个月涨幅不得超10%,且同幢新房每套均价差不宜超20%。

7月25日,东莞市住房和城乡建设局联合11个部门发布《关于进一步促进我市房地产市场平稳健康发展的通知》,包括调整商品住房限购政策,非本市户籍居民家庭在本市购买第一套商品住房的(新建商品住房或二手商品住房,下同),须提供2年内连续1年以上社保证明;购买第二套商品住房的,须提供3年内连续2年以上社保证明,暂停向其销售第三套商品住房。同时,自本通知施行之日起在本市行政区域内购买的商品住房(以网签时间为准,含新建商品住房和二手住房),须取得不动产权证满3年后方可交易转让。

9月3日,广东省东莞市住房和城乡建设局等6部门发布《关于进一步贯彻落实商品住房限购、限转让政策的通知(东建〔2020〕8号)》,2017年4月11日零时以前完成网签的商品住房,无限转让年限要求;2017年4月11日零时至2020年7月24日24时期间完成网签的商品住房,须取得不动产权证满 2 年后方可交易转让(含赠与);2020年7月25日零时以后完成网签的商品住房,须取得不动产权证满 3 年后方可交易转让(含赠与)。

图片来源网络

图片来源网络

按照东莞中原战略研究中心的数据,今年8月东莞住宅新增供应创近3年新高,供应约77万平方米,环比上涨17%,同比大幅上涨109%。

同时,7月底冲刺项目集中进入8月网签,8月东莞住宅网签成交止跌回升,约86万平方米,环比和同比分别上涨6%和66%,创2017年至今新高。东莞中原战略研究中心认为,受7.2新政影响,部分房企赶着备案拿证,同时8月新入市的项目供应量要达3万平方米,推货节奏加快带动成交走高;同时,热门区域东城和大朗,项目有推新,客户入市诚意度高。由于中高价项目集中成交,推动均价有所上升,为23254元/平方米。




即时了解各大房地产信息,楼盘最新优惠动态,最新折扣活动。优找房安全更省心!


相关资讯
广告
订阅优找房资讯,
获取全国楼市最新信息
热门楼盘

免责声明:本页面旨在为广大用户提供更多信息的无偿服务,所有楼盘信息以开发商最终公布为准, 不声明或保证所提供信息的准确性和完整性。刊载的楼盘资料不视为楼盘已达到可售标 准,仅供参考和借鉴, 购房者 在购房时需慎重考虑。参阅本网站的用户, 应被视为已确认得悉上述立场。